7790必发集团

7790必发集团(中国)有限公司-百度百科
7790必发集团(中国)有限公司-百度百科
重磅!中央宣布《“十四五”生物经济生长妄想》(附全文)
2022.05.11

十四五.png


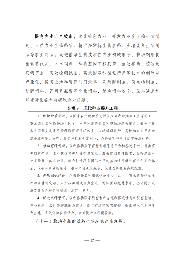
5月10日,,,,,,,国家发改委印发《“十四五”生物经济生长妄想》。。。 。。。

文件中提出:

推动先进手艺与疾病预防深度融合,,,,,,,开展遗传病、出生缺陷、肿瘤、心血管疾病、代谢疾病等重大疾病早期筛查,,,,,,,为个体化治疗提供精准解决计划和决议支持。。。 。。。

推动医疗康健工业生长:助力疾病早期预防;;;; ;;;;提升疾病诊断能力;;;; ;;;;提高临床医疗水平。。。 。。。以高通量基因测序、质谱、医学影像、生物信息诊断等手艺为主,,,,,,,重点开展肿瘤早期筛查及用药指导,,,,,,,推动个体化医疗实现突破。。。 。。。


专栏2.png


文中还指出:

顺应“以治病为中心”转向“以康健为中心”的新趋势。。。 。。。着眼提高人民群众康健包管能力,,,,,,,重点围绕药品、疫苗、先进诊疗手艺和装备、生物医用质料、精准医疗、磨练检测及生物康养等偏向,,,,,,,提升原始立异能力,,,,,,,增强药品羁系科学研究,,,,,,,增强生物医药高端产品及装备供应链包管水平,,,,,,,有力支持疾病防控救治和应对生齿老龄化,,,,,,,建设强盛的公共卫生系统和深入实验康健中国战略,,,,,,,更好包管人民生命康健。。。 。。。


重点生长领域.png

文件全文如下:

“十四五”生物经济生长妄想_00.png

泉源:中国政府网


网站地图